来源: 华夏民生网 时间:2020-12-24 21:20 作者:admin 浏览: ->手机浏览此文章
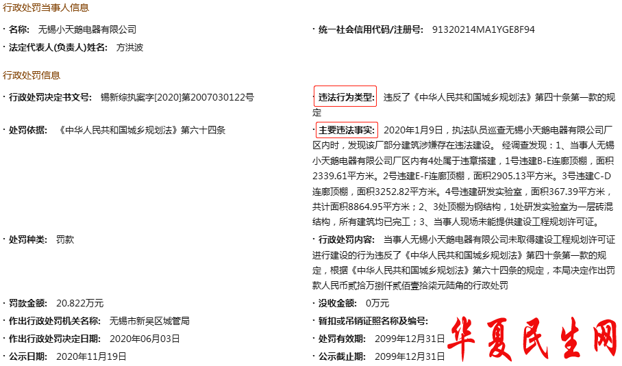
小天鹅电器主要违法事实如下:“2020年1月9日,执法队员巡查小天鹅电器厂区内时,发现该厂部分建筑涉嫌存在违法建设。经调查发现:
1、当事人小天鹅电器厂区内有4处属于违章搭建,1号违建B-E连廊顶棚,面积2339.61平方米。2号违建E-F连廊顶棚,面积2905.13平方米。3号违建C-D连廊顶棚,面积3252.82平方米。4号违建研发实验室,面积367.39平方米,共计面积8864.95平方米;
2、3处顶棚为钢结构,1处研发实验室为一层砖混结构,所有建筑均已完工;
3、当事人小天鹅电器现场未能提供建设工程规划许可证。”
小天鹅电器未取得建设工程规划许可证进行建设的行为违反了《中华人民共和国城乡规划法》第四十条第一款的规定。该条款规定如下:在城市、镇规划区内进行建筑物、构筑物、道路、管线和其他工程建设的,建设单位或者个人应当向城市、县人民政府城乡规划主管部门或者省、自治区、直辖市人民政府确定的镇人民政府申请办理建设工程规划许可证。
无锡市新吴区城管局根据《中华人民共和国城乡规划法》第六十四条的规定,对小天鹅电器作出上述罚款处罚。该条规定如下:未取得建设工程规划许可证或者未按照建设工程规划许可证的规定进行建设的,由县级以上地方人民政府城乡规划主管部门责令停止建设;尚可采取改正措施消除对规划实施的影响的,限期改正,处建设工程造价百分之五以上百分之十以下的罚款;无法采取改正措施消除影响的,限期拆除,不能拆除的,没收实物或者违法收入,可以并处建设工程造价百分之十以下的罚款。
国家企业信用信息公示系统网站公示日期为2020年11月19日;无锡市新吴区城管局作出行政处罚决定日期为2020年6月3日。
据中国经济网记者了解,建筑许可制度的确立体现了国家对建筑活动作为一种特殊的经济活动,进行从严和事前控制的管理,对规范建筑市场,保证建筑工程质量和建筑安全生产,维护社会经济秩序,提高投资效益,保障公民生命财产和国家财产安全,具有非常重要的意义。

美的集团披露2020年半年度报告显示,小天鹅电器业务性质为洗衣机制造;美的集团直接持股100%。本年小天鹅电器吸收合并无锡小天鹅股份有限公司。

石家庄第二看守所 (资料图) 河北省某看守所门前,一辆挂着地方牌照的车辆由远驶来停下。 突然,一位50多岁的妇女到车前不知说了什么,押车的民警和开车的司机均下车,该女人...
中央纪委国家监委网站26日公布全国查处违反中央八项规定精神问题情况月报数据。通报显示,2020年9月,全国共查处违反中央八项规定精神问题11929起,处理17314人(包括63名地厅级干部...
血色山谷 濒危动物上餐桌——一起命案牵出的买卖野生动物大案 缴获的野生动物被放归森林 2019年,四川凉山普格县警方破获系列重特大破坏野生动物资源案,100余人涉案,网络遍及全...
一个多月十余家公司疑似跑路,部分杠杆率超十倍 长租公寓连环“爆雷”深陷信用危机 赵乃育 绘 刚刚过去的国庆假期,成都市双流区的张晓朋一边忙着寻找出租房,一边密切关注着维...
本站讯 自古以来,就有官凭文书私凭印的说法,这既是一句俗语...
去看看>>
墙内消息,国庆突发事件:现任湖南省邵阳市人民政府党组成员...
去看看>>
尊敬的山东省及青岛市纪检、监察部门和各大媒体: 我们是程晓...
去看看>>
近日,曾经有着扎根行政管理、市场监管26年,有着全国普法宣...
去看看>>
多个消息来源显示,湖南邵阳市公安局在国殇日升旗时,内部发...
去看看>>
西藏精神领袖、尊者达赖喇嘛是否转世,以及转世到何处,一直...
去看看>>
石家庄第二看守所 (资料图) 河北省某看守所门前,一辆挂着...
去看看>>
从上周五晚间开始,中国大陆开始针对大陆基督教会展开严厉的...
去看看>>
中共成为“新邪恶轴心”的中坚力量 程翔评论文章: 近一年来...
去看看>>
吉林省司法厅副厅长林松涉嫌操纵市场监管厅法律顾问招标活动...
去看看>>