《南洋早报》传媒集团

访问手机版

当前位置:主页 > 法治 >

一道“旨意”改变了案件走向?长春三法官获罪!

来源: 一点资讯 时间:2020-12-26 18:04 作者:admin 浏览: ->手机浏览此文章

“在第一次开庭时,开庭笔录上大家说的还是开过庭,不能证明我们枉法裁判,定不了罪。但是,政法委的一道‘旨意’下来后,整个案子被改变了走向,办案人员采取种种手段,一定要给我们定罪,最终虽然我始终不认罪,法院还是硬判了我两年徒刑!”2020年12月的某一天,曾在吉林省长春市朝阳区人民法院任法官的姜燕说起来自己当年的事情,还是心有余悸。

与姜燕有同样感受的是另一位同时被判了刑的前法官任树义,2020年12月15日,也出具书面材料,称曾经遭受到了办案人的诱供、骗供。

三名法官均不认罪

姜燕的案子起源于一桩经济纠纷。据姜燕介绍:2007年12月19日,哈尔滨金事达化工有限公司(简称金事达公司)与长春市建材工业供销总公司(简称长春建材公司)因债务纠纷,金事达公司向法庭提供了四张借条(共计借款200万元)和一份还款协议,收案人张庭长通过审查后,认为手续合法,证据清楚,符合立案条件,经由立案庭长审批后,将案件分配给姜燕。2008年2月26日上午9时,由合议庭的组成人员任树义、李炳余和姜燕对这起案件进行了公开审理,任树义担任审判长,姜是该案主审人。庭审中,原、被告的委托代理人郑洪军、李莉均到庭参加诉讼,原、被告对双方的身份、被告对原告出示的借款凭证和借款协议等原件没有异议,只是因单位没有钱未能偿还。庭审过后,几名法官于5月29日对这起案件进行了合议后判决,双方当事人均未上诉。判决生效后原告申请了执行,执行中并没有按判决的结果去执行,而是张冠李戴的执行了2000年的市中院的判决。执行庭于2009年11月执行完毕。

2013年,长春建材公司法人管策将姜燕等三名法官举报到长春市纪委,之后长春市纪委、市检察院和绿园区检察院三家联合办案,最终将姜燕、任树义两名已经退休的法官判了刑。

20201225094308204

姜燕认为:这起案件法院有卷宗,卷宗是真实的,客观存在的。本案卷中有立案庭立案、收案和案件审判管理流程表(此表系院审管办操作流程)、有开庭传票、开庭笔录等手续;还有郑洪军等人的亲笔签字,其委托授权手续完备;还有合议庭笔录、合议庭成员的签字、判决书的原、正本。这些证据均证明本案已经开庭审理,整个程序是完整的。因此,她办理此案不够成枉法裁判,绿园区法院在区政法委的干预下,硬判我和另外两名法官有罪,纯属冤假错案。

20201225093631452

20201225093653345

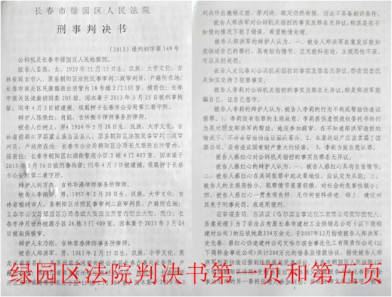
据长春市绿园区法院(2013)绿刑初字第149号刑事判决书记载:对于长春市绿园区检察院的指控,姜燕、任树义、李炳余均不认罪。其中:

——被告人姜燕辩称:自己的行为不构成犯罪。其理由是:一、没有枉法裁判的主观故意;二、处理该案符合法律程序;三、该案是典型的诈骗团伙案,自己也是受害人。被告人姜燕的辩护人认为被告人姜燕的行为不构成犯罪:一、姜燕主观上不知道自己的裁判行为违背事实和法律,不具有枉法裁判的故意。1,证据均是郑洪军伪造的;2、姜燕没审查出营业执照过期,是疏忽,但不能因此认定其存在枉法裁判的主观故意。3、虽《借款协议》的签订时间有问题,但判决书已认定为无效合同。二、姜燕没有枉法裁判、且情节严重的行为:1、该民事案件审理程序合法,书证能证明本案开庭审理,并进行了合议;2、虽原、被告双方借款是虚假的,且给原长春建材公司造成损失,但应由原、被告双方承担责任;3、姜燕没有收受财物的行为。

——被告人任树义对公诉机关指控的事实及罪名不供认,辩称卷宗有庭审笔录、合议庭笔录,那就说明开庭了,合议了,自己没有枉法裁判,所以不构成民事枉法裁判罪。被告人任树义的辩护人认为被告人任树义不构成民事枉法裁判罪。任树义主观上没有犯罪的故意,客观上没有故意违背事实和法律枉法裁判的行为。任树义在合议庭笔录上签字,是责任心不强,主观上是过失,本案房产权本应是吉林省德源工贸有限公司,本案实际损失不大。

——被告人李炳余对公诉机关指控的事实有异议,称自已确实不认识当事人,也不知道是假的案件,是否开庭合议记不清了,以侦查机关供述为准。是否由自己的行为造成的损失无法确定,自己是否构成犯罪,由法律和法庭公正判决。被告人李炳余的辩护人认为被告人李炳余不构成民事枉法裁判罪:1、被告人李炳余没有直接的主观故意,李炳余不知道此案是虚假诉讼;2、李炳余没有故意违背事实和法律的行为。李炳余只是出于对姜燕的信任,在合议庭笔录上盲目签字,情节显著轻微,不构成情节严重;3、北安小区房产被法院强制执行与唐景库等人涉嫌滥用职权、严重玩忽职守有直接因果关系;4、本案在法院没有对原判决作出撤销之前,原判决、裁定仍然有效,因此不具备起诉条件。

姜燕说:由于我们三名法官均不认罪,而郑洪军的说法又自相矛盾,无法认定其真实性,因此第一次开庭后,法院没办法给我们定罪,案件遂陷入僵局。

政法委的“旨意”下达以后

20201225093731414

就在这时,绿园区政法委扮演了重要的角色,该委竟然给绿园区法院下达了一个批复。这个批复的文件名是《关于被告人李炳余枉法裁判案件审查的批复》。这个批复的内容是:“区人民法院:你院报来的关于被告人李炳余枉法裁判一案的请示报告收悉。经审查,李炳余作为国家工作人员,枉法裁判的违法行为,事实清楚,证据确凿,请你院根据法律的相关规定,给予相应的刑事处罚,以体现法律的公正与尊严。”落款是“中共长春市绿园区委政法委”,时间是“2013年12月25日”。

案件发展到这步,就有些让人迷惑了。尽管存在诸多争议,绿园区法院还是堂而皇之的下了判决。但是,仔细研读绿园区法院的判决书,还是能看出一些奥妙的。

——姜燕在供述中承认工作中有失误,但不构成犯罪,不认罪:我办理这起案件过程中,没有收受原告和被告钱款或物品。检察机关调查,原、被告双方借款是虚假的,并且给原建材公司(国有企业)造成了巨额经济损失,在细节上看我是有责任的;在原告申请财产保全时,我应该考查实物现场,我没去,还有主体资格审查上我当时没有注意到工商执照已经过期了,我疏忽了,庭审当中我对双方借款的给付方式没有问。

——任树义在供述中说:我认罪是指工作中存在错误,至于是否构罪,我也无法评判。我在姜燕主办的这起案件中没有收好处,我在侦查机关交待收受5000元,因为急于出去,所以在侦查阶段,侦查人员说有收受好处的我就承认了,他们说收受多少钱,我也承认了......

——李炳余在其供述中说:这个案子当时我没参加过开庭,没开过合议庭进行评议......姜燕主审的这个案子合议庭笔录和判决书我没怎么看就签字了,我失职了,我愿意承担法律责任......经我仔细阅卷,我肯定姜燕当时确实没有通知过我开庭,我们也没有组成合议庭进行评议......

——被告人郑洪军供述:这个案子没有开庭审理,因为姜燕和任树义都收了我的钱,也清楚我提起诉讼的案子本身就是个假案,开不开庭没有必要。

判决书记载:上述证据,经庭审举证、质证,几名被告人都提出了强烈质疑。

被告人姜燕对被告人李炳余在侦查机关的供述有异议,称侦查机关取证程序不对;对被告人郑洪军、史化春、李莉供述有异议,称郑洪军、史化春、李莉供述的都不是事实;对长春市检察院民事抗诉书及吉林省长春市检察院长检建(2013)9号检察建议书有异议,称其行为不属于枉法裁判;对授权委托书有异议,称开庭时间2008年2月26日,史化春的授权委托书是开庭之后递交的,所以姜燕不可能将史化春的名写在判决书中;对房地产评估报告有异议,认为与本案无关。被告人姜燕的辩护人对被告人李炳余的供述有异议,认为公诉机关指控李炳余枉法裁判的事实没有直接证据,不能以李炳余的口供来定案;对被告人郑洪军的供述有异议,认为郑洪军的供述不真实,且同案白洪波在逃,其供述不能作为定案依据;对被告人史化春供述有异议,史化春供述郑洪军和姜燕之间的往来是听郑洪军说的,是传来的证据,不能作为定案的依据;对房地产评估报告有异议,认为不能证明本案犯罪的额度,寇俊清获得的房产可以通过执行回转予以返还,没有损失额度,就不能判定枉法裁判。

被告人任树义对被告人李炳余供述有异议,称没开庭和没合议不对;对被告人郑洪军供述有异议,郑洪军供述中涉及到自己的都是假的,郑洪军没有给自已送钱,也不清楚他们造假;对被告人史化春供述有异议,称自己的办公室是在七楼;对被告人李莉供述有异议,称自已没见过李莉;对证人曲栋证言有异议,称没签发文书;对被告人任树义自述材料有异议,是自己书写的,但是不真实,是侦查机关引供和诱供;对长春市检察院民事抗诉书及长春市检察院长检建(2013)9号检察建议书有异议,称没有收到5000元钱,检察机关抗诉了,不能认定其行为构成枉法裁判;对房地产评估报告有异议,认为民事判决书中判的是钱,不是房子;对录像光盘有异议,称在此次讯问之前侦查人员找过自已谈话,这份光盘的内容是以前谈话内容的重复。

被告人任树义的辩护人对被告人任树义供述有异议,任树义的供述有不真实的地方,关于钱和是否开庭的问题,应该以客观证据为准;对被告人李炳余供述有异议,认为李炳余虽在供述中陈述了案件审理的部分事实,但没有直接的证据,不能以李炳余的口供来认定;对被告人郑洪军供述有异议,认为姜燕否认给钱的事,这事不存在;对被告人史化春供述有异议,史化春的办公室是在七楼,不是在四楼;对被告人李莉供述有异议,李莉说没有参加开庭,但是李莉在庭审笔录中签字了,可以证明开的是简易庭;对证人管策证言有异议,说明这个房产不是长春建材公司的,是供销总公司上属单位的;对证人曲栋证言有异议,任树义没签发文书;对被告人任树义自述材料有异议,不能以被告人的口供定罪;对房地产评估报告有异议,认为房地产被执行不应由审判的法官承担责任,应由执行的法官承担责任,这个案件在起诉前主体已经不存在,这个报告与本案无关;对情况说明有异议,认为侦查机关有引供、诱供行为;对录像光盘有异议,认为这个光盘不能证明是任树义的真实供述,且没有办案人员签字,没有证明力。

被告人李炳余对上述证据无异议。被告人李炳余的辩护人对被告人任树义、李炳余、郑洪军、李莉供述有异议,认为该案是简易程序开庭的,郑洪军的供述不能证明李炳余有犯罪行为;对证人管策证言有异议,北安小区房产产权不清楚;对长春市检察院民事抗诉书及长春市检察院长检建(2013)9号检察建议书有异议,仅有抗诉书和建议书,没有撤销原来的裁定,检察机关不具起诉条件。北安小区房产被执行不是由于本案造成的。公诉机关认定北安小区房产是建材公司的房产是错误的;对房地产评估报告有异议,房产被执行是由执行法官造成的,与枉法判决涉及的法官没有直接因果关系。本案在执行中,已有中院的生效判决,朝阳区法院无权对该楼进行执行。而且主体已经发生了变化,姜燕他们的判决是无效判决,不能作为执行的依据,故这个报告不能作为定案依据。

20201225094432703

被告人李莉的辩护人对被告人姜燕供述有异议,认为这个案件没开过庭;对李莉的授权委托书有异议,从授权委托书上来看,李莉在执行阶段的代理人身份不足,以完成执行阶段的行为。

被告人蔡红心及其辩护人对被告人郑洪军供述有异议,第二次写借条是白洪波告诉蔡红心怎么写的。

与此同时,多名被告人称曾遭到了诱供、骗供、逼供。但是,尽管多名被告人和辩护人提出这么多的异议和争议,绿园区法院仍然认为:“上述证据,除被告人姜燕的供述外,其他证据已形成证据链条能够证明被告人郑洪军、史化春、蔡红心、李莉明知自己的行为是在帮助他人制造虚假事实,伪造证据,而仍予以实施,被告人姜燕、任树义、李炳余作为法官,在审理该起民事案件中,在未经开庭审理、合议庭评议的情况下,在合议庭笔录及判决书正本上签字,由于三被告人的枉法裁判,致使涉案房产被强制执行的事实,可以作为本案的定案依据,本院予以确认。”因此“被告人姜燕及其辩护人、被告人任树义及其辩护人、被告人李炳余及其辩护人、被告人郑洪军及其辩护人、被告人史化春、被告人李莉的辩护人、被告人蔡红心及其辩护人提出的异议,不能成立,不予采纳。”

本案经合议庭评议,并经本院审判委员会讨论认为,被告人姜燕、任树义、李炳余作为司法工作人员,在民事审判活动中,故意违背事实和法律规定,枉法裁判,致使长春市南关区北安小区房产被强制执行,造成原建材公司损失234万余元,情节严重,被告人姜燕、任树义、李炳余的行为均已构成民事枉法裁判罪......被告人姜燕及其辩护人、被告人任树义及其辩护人、被告人李炳余的辩护人提出的被告人姜燕、任树义、李炳余没有违背事实和法律,不构成民事枉法裁判罪的意见,经查,被告人任树义、李炳余在侦查机关均供述称该起民事案件未开庭审理,合议庭未评议,被告人郑洪军、李莉、史化春的供述能证实该民事案件未开庭审理,证人曲栋证言证实庭审笔录、合议庭笔录并不是其制作,足资证明公诉机关指控的事实,故被告人姜燕及其辩护人、被告人任树义及其辩护人、被告人李炳余的辩护人提出的被告人姜燕、任树义、李炳余没有违背事实和法律,三被告人的行为不构成民事枉法裁判罪的意见,不能成立,不予采纳。综合本案的具体情节......法院判决:一、被告人姜燕犯民事枉法裁判罪,判处有期徒刑二年;二、被告人任树义犯民事枉法裁判罪,判处有期徒刑一年;三、被告人李炳余犯民事枉法裁判罪,免予刑事处罚。

姜燕不服,上诉至长春市中级法院。2014年4月16日,长春市中级法院做出(2014)长刑终字第98号刑事裁定书,裁定驳回上诉、维持原判。

三名前法官一个离世两个上访

姜燕向记者介绍,上诉被驳回后,她就对这个国家的法治彻底丧失了信心,但为了讨回清白,出狱后她就开始走上了慢慢的上访之路,她的上访路走的艰难却没有任何结果。她在上访信中说:

1,本案程序违法。长春市纪检委处长孙某某没有任何事实、理由和权利传唤我,退一步讲就是有涉嫌民事枉法裁判的行为,也应由司法机关依法传唤。

2,检察院在办理我们这起刑事案子中造假。卷宗当事人的讯问笔录都是检察官自己签的字,不是当事人的签字,并且有非法传授当事人做伪证、制作假证的行为,使这起正常的、普通的民事案件演变成所谓的民事枉法裁判案件。检察院的刑事案件造假,说明这本卷宗就没有真正的犯罪事实,整个卷宗都是假的。

3,我没有犯罪。民事枉法裁判罪侵犯的法益是国家司法机关的正常审判程序,具体表现刑式是故意伪造、搜集证据材料;有的是引诱、贿买甚至胁迫他人提供伪证;有的是篡改、毁灭证据材料;有的是故意歪曲理解法律甚至无视法律规定;有的是违反诉讼程序,压制甚或剥夺当事人的诉讼权利等等。构成犯罪的要件是致使公民财产损失或者法人或者其他组织财产损失重大等等。我们办的案件是一种债权债务关系民事案件,债权人要回自己的钱,损害了谁的利益?又给谁造成了损失?所以构成徇私枉法的是一、二审的刑事检察官、法官,而不是我们的民事法官。

20201225094057884

任树义在得知有媒体关注此事后,也通过姜燕提供一份书面材料。他在材料中称自己曾遭受了办案人的多次骗供、诱供,办案人员对他进行了威胁、欺骗、逼供、骗供、诱供,强迫他认罪。“我在侦察期间的供述是办案机关办案人员通过威胁、欺骗的手段获取的。”他举例说:“2013年3月24日,侦查办案人员对我进行威胁、欺骗、逼供、诱供、骗供。我供述称该起民事案件未开庭审理,合议庭未评议等情节就是在上述情况下形成的。朝民初字第3241号民事案件时间太长了,我记不清了,该案卷宗有庭审笔录、合议庭笔录,审判流程表,足以证明该案开庭了评议了,因此在绿园法院开庭时我就说该案开庭了评议了。”“在检察机关问我为什么要供认收受过这5000元钱时,我回答:因为我当时想承认了5000元钱,也不是多大点事,家里有两个老人有病还需要照顺,我以为承认了就能让我回家,所以急于回家照顾病人就承认了,实际上我没收过这5000元钱。”他还强调:“在开庭时,我和辩护律师都要求公诉机关提供3月23日我签字的第一份讯问笔录和3月23日至3月24口与讯问全程同步的录音、录像,公诉机关拒不提供。”

20201225095426934

任树义的说法在卷宗里也有所体现,如在检察院2013年5月17日的讯问笔录中就有这样的记载:问:那你当时在检察机关为什么要供认收受过这5000元钱?答:因为我当时想承认了5000 元钱,也不是多大点事,家里的两个老人有病还需要照顾,我以为承认了就能让我回家,所以急于回家照顾病人就承认了,实际上我没收过这5000元钱。

另一位前法官李炳余目前已经离世,已无法再出来说话。

除了两名前法官的说法外,郑洪军的笔录也出现了多处矛盾,如在2013年4月4日的讯问笔录里,当被问到:你以前在检察机关所交代的2012年3月22日14时20分的调查笔录是否属实时,郑洪军回答:“这份笔录里除了给朝阳法院执行局法官唐景库的5000元钱,给姜燕2000元钱,给任树义5000元钱不属实,其它的均属实。”

虽然多名被告人的口供前后矛盾,案件中还存在诸多异议,但是绿园区法院的这个判决,至今没有被推翻。

有法律界专家就说:此案并不复杂,却被人为的搞复杂了。绿园区法院本应该独立办案,该怎么判就怎么判,却为什么要请示政法委呢?难道案件不好下判决吗?还是另有隐情呢?作为审理案件的法院,对案情最应该心知肚明了,都不敢轻易下判决,而并没有审理案件的政法委却直接给案件定了性,称:“枉法裁判的违法行为,事实清楚,证据确凿”,而且直接要求“给予相应的刑事处罚”。这时典型的行政命令干预司法审判。

对于文中当事人的观点,本文只是如实引述,并不代表媒体和记者的观点。

对于本案今后的走向和姜燕、任树义两名前法官的今后的命运,本站将继续关注。(记者李挺 杨欣)


转自:https://www.yidianzixun.com/article/0SZPyazl?s=4&share_count=3

本月排行