权威专家说法:广东观音山国家森林公园的林权证应该办给谁?

初夏的南粤大地,和风吹拂,蓝天高远,白云悠悠。
位于广东省东莞市樟木头镇的观音山国家森林公园内,更是松涛阵阵,梵音袅袅。清幽静谧的山林间隐藏着众多网红打卡地,被誉为“南天灵秀胜境,森林康养福地”。然而,这一切美好祥和的景象背后,却暗流涌动。人们不知道的一个事实是,作为全国首家民营森林公园——广东观音山国家森林公园(简称观音山公园),其林权证却被私自办到了石新社区名下。
林权证“张冠李戴”
林权证是县级以上地方人民政府或国务院林业主管部门,依据《森林法》或《农村土地承包法》的有关规定,按照有关程序,对国家所有的或集体所有的森林、林木和林地,个人所有的林木和使用的林地,确认所有权或者使用权,并登记造册,发放的证书。《林权证》是确认森林、林木和林地所有权或使用权的法律凭证,也是确认农村林地承包经营权的法律凭证。在林权流转时它是明晰产权归属的重要法律依据。
《森林法》第十七条规定:集体所有和国家所有依法由农民集体使用的林地(以下简称集体林地)实行承包经营的,承包方享有林地承包经营权和承包林地上的林木所有权,合同另有约定的从其约定。承包方可以依法采取出租(转包)、入股、转让等方式流转林地经营权、林木所有权和使用权。
此前,观音山公园就曾多次向东莞市林业局申请办理林权证,但是市林业局不答复,不办理。公园管理方表示,市林业局在不通知公园,也未经公园方同意的情况下,就擅自两次把公园承包经营林地的林权证发放给石新社区,2005年发放9份林权证;2010年发放10份林权证,两批林权证上万亩的林地、森林和林木的所有权和使用权的权利人均为樟木头镇石新村委会。

相关律师表示,樟木头镇石新村委会明显侵犯了承包人黄淦波及观音山公园对承包林地、森林和树木应有的合法权益;而市林业局在明知二者存在承包合同关系及权属争议的情况下,还为樟木头镇石新村委会单方颁发林权证并确定全部权利,明显存在程序违法。
借换证违法改变林地性质
观音山公园工作人员介绍说,市林业局不仅两次擅自将观音山公园的林权证颁发给石新社区,还在为樟木头石新社区2010年办理林权证新证更换2005年旧证期间,擅自改变林地性质。
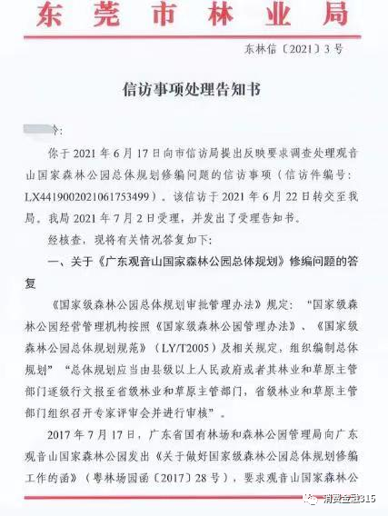
公园管理方向出示了东莞市林业局的告知书。




“我们有存档林业部门发给石新村委林权证的复印件。”该工作人员介绍,在2005年3月29日,市林业局为樟木头镇石新村委会颁发了林权证9份,林地面积6484.5亩(其中树种林种为松树防护林3209.7亩(公益林)、松树用材林3274.8亩)。
2010年10月19日,市林业局又为樟木头镇石新社区换发林权证10份,林地面积14341亩(其中树种林种为荔枝经济林5464.7亩、针阔混特种林7842.2亩、马尾松用材林1034.1亩),该批林权证的森林和林木所有权、使用权的权利人为樟木头镇石新社区居民委员会7225.8亩,其余森林和林木所有权、使用权的权利人为东莞市樟木头镇石新股份经济联合社7115.2亩。
比较2005年3月29日东莞市林业局为樟木头镇石新村委会颁发林权证9份和2010年10月19日换发林权证10份,明显存在违法将禁止采伐的生态公益林松树防护林3209.7亩,借换证擅自改变为限额采伐的商品林范围内的荔枝经济林、用材林等其它树种林种的严重问题。
而在东莞市林业局的信访答复书中称,樟木头镇石新社区2010年换发的10份林权证等级为公益林面积为3934.5亩,比2005年旧证登记为公益林的面积3209.7亩还多,不存在“借换证擅自改变为限额采伐的商品林范围内的荔枝经济林、用材林等其它树种林种的严重问题。”
东莞市林业局为石新社区村委2005年发放9份林权证,林地面积6484.5亩;而2010年发放林权证10份,林地面积林地面积是14341亩,比2005年多出7856.5亩。所以,此答复明显存在偷换概念,扭曲事实,并不能颠倒借换证期间擅自改变林地属性的客观事实。
公园管理方表示,不管是公益林还是商品林,根据上述的《森林法》第十七条规定,市林业局在未通知公园,未经公园方同意的情况下,就擅自就把公园承包经营林地的林权证发放给石新社区,明显存在发证程序违法、违规,完全属于侵害观音山公园的合法权益。
专家建议重新确权依法办证
近日,在北京以“广东观音山国家森林公园总体规划修编遇阻事件”为主题举办了专家论证会。会上,东莞观音山经营方向专家提出了目前遇到的四大难题:拖延5年多无法修编国家森林公园总体规划,23年不给公园供电,毁林近2000亩,以及如何进一步改善营商环境。
来自北京大学法学院、中国人民大学法学院、中国政法大学、上海交通大学凯原法学院等多位知名教授对东莞观音山表示关注,并发表了各自的看法。
专家表示,石新社区私自将公园范围的近万亩林权证办在社区名下事件,这是一个重要的历史遗留问题,建议坚持依靠《开发合同》和有关国家公园重要法律文件,申请政府主管部门重新确认相应林权和依法办理《林权证》,如有争议,政府主管部门应依法作出裁决。
根据《民法典》第333条,《林权证》中林地使用权权利人应当是黄淦波和东莞市观音山森林公园开发有限公司。首先就是《开发合同》,这个开发合同通过合同内容的明确约定可以确定为其本质属性就是土地承包经营权中的林地承包权,其有效性已经得到了国家最高司法审判机关的确认,不容置疑。显而易见,林地承包权在物权法中属于用益物权。《中华人民共和国民法典》第331条明确规定“土地承包经营权人依法对其承包经营的耕地、林地、草地等享有占有、使用和收益的权利,有权从事种植业、林地、畜牧业等农业生产。”由此可见,作为用益物权的承包经营权具有对抗所有权人和第三人的法律效力,所有权人和其他人都不能干预承包经营权人对土地(这里专指林地)的合法利用和收益。而作为用益物权的林地使用权还有一个重要法律特点。即林地使用许可登记制度。《中华人民共和国民法典》233条明确规定:登记机关县级以上地方人民政府应当向土地承包经营权人发放土地承包经营权许可证、林权证、草原使用权证等证书,并登记造册,确认土地承包经营权。”根据《民法典》的这一明确规定,当地人民政府有义务为黄淦波与观音山开发公司发放《林权证》。另外,《广东省林地保护管理条例》第17条明确规定:“林权证是处理林木、林地所有权或者使用权争议的依据。未持有林权证的,下列材料可以作为处理争议的证据:…..(四)当事人之间依法达成的协议,赠送凭证及附图;…..(六)人民法院对同一争议作出的发生法律效力的裁定、判决。”由此也不难看出该规定确认了合法有效的合同或生效判决具有与《林权证》同等法律效力。
专家建议,如果当地政府部门拒绝为当事方办理和发放《林权证》,明显构成行政不作为,对此可以依法提起行政诉讼,从知道的时间或应该知道的时间算起,不动产(林地)20年为诉讼有效期。另外,在发放给《开发合同》相对人即石新社区的《林权证》中关于“林权使用权权利人”一栏中是空白的,这是公园方面可能拿回林权证的一个重要有利条件。
另外,公园方面也可以通过民事诉讼要求《开发合同》相对方即石新社区依法履行合同的附随义务。即石新社区有义务按照《开发合同》的约定,根据《中华人民共和国民法典》的相关规定,配合黄淦波和观音山森林公园办理相关《林权(使用)证》。毫无疑问,合法有效的《开发合同》是观音山森林公园一方依法独立行使林地使用权的最根本依据,更是石新社区依法配合办理《林权证》的附随性合同义务。如果石新社区拒不配合办理《林权证》,则明显构成对《开发合同》黄淦波一方的违约,由此可以要求人民法院依法判决其履行配合办理《林权证》的附随性义务并承担违约的法律责任。之后黄淦波一方可持人民法院判决书要求当地政府主管部门依法办理《林权证》。

短评:广东观音山国家森林公园的林权证应该办给谁?答案不言而喻。应该办给让山更绿,水更清的人,而不是竭泽而渔,私挖滥采,杀鸡取卵的人。
某些人应该放弃“一亩三分地”思维,站位更高一些,眼光更长远一些。摒弃局部利益、短期利益的诱惑,为子孙后代着想,共同为观音山的生态文明建设奉献绵薄之力。生态文明建设是中国特/色社会主义事业的重要内容,关系人民福祉,关乎民族未来。生态文明建设其实就是把可持续发展提升到绿色发展高度,为后人“乘凉”而“种树”,就是不给后人留下遗憾而是留下更多的生态资产。
版权声明:除注明外均收集于互联网,如有侵权请及时联系我们处理!
别人家的房子建到田中间,都不用拆。我家的关系没别人家好,无权无势,房子就被拆了。村...
信访是送上门来的群众工作,要通过信访渠道摸清群众愿望和诉求,找到工作差距和不足,举...
忆往昔激情岁月,感今朝未来可期。近日,上海市浦东新区航头镇居民王先生致函有关部门回...
云南省广南县坝美镇堂上村委会平寨小组何某文日前致函有关部门反映说,在没有召开村小组...
近日,河北省廊坊市的班女士致函有关部门反映说,在未经她本人同意,她本人也没签过任何...
近日,河北省秦皇岛市青龙县八道河镇边杖子村的村民致函有关部门,反映村主任邓某才、文...
本站讯 近日,河南省开封市尉氏县庄头镇孙庄村多名村民实名举报原村支书孙东东违规拆除村...
本站讯 近日,一起发生在吉林省榆树市检察院的实名举报事件,在社会上掀起轩然大波。退休...
本站讯 开发商没有钱居然能搞棚户区改造?建筑商没有任何建筑资质也能搞棚户区建设?住建、...
一位政协副主席,不仅把自己刚刚专科毕业的儿子安排到一家三甲医院当院长,还掌控着这家...
在辽宁海城市,提起苏纪武这个人,并不是什么大名鼎鼎多么显赫的人物,但是,他有了政协...
本站讯 众所周知,公章在法律上的作用主要是确认文件的真实性和合法性,确保文件的法律效...