本站讯 自古以来,就有“官凭文书私凭印”的说法,这既是一句俗语,也是一个最基本的常识。其意思是在公家事务中,以官方的文书作为凭证;而在私人事务中,则以印章或印记等作为凭证。这句话强调了无论是官方还是私人场合,办事都应依据可靠的证据或文件。
然而,在辽宁省大连市下辖的瓦房店市法院,却冒出来这么一个法官,对大量加盖了公章、有证明力的证据连理都不理,却采信没有任何机构盖章确认,更没有任何专家签字承认的一张废纸定案。这名法官的名字叫高兴利。当事人质问其采信的《研判意见》是否加盖公章时,这位法官大人居然称:我一年办案300多个,忘了。有律师看完判决书和所谓的《研判意见》后惊呼:这位法官采信的是《研判意见》涉嫌假证、伪证,已经涉嫌枉法裁判犯罪!
没事家中坐 祸从天上来
向媒体反映此事的是号称资深记者的媒体人李广均,曾用名李广钧,又叫李广军。大量证据证明,李是一位从事新闻采访、编辑30多年的资深媒体人,曾经在中国经营报、新华社吉林内参、关东周报等多家官方媒体工作。
李广军向媒体介绍:2022年12月6日前后,因一位辽宁一家官方媒体老记者所求,他在自己管理的网站上转发了今日头条、腾讯等媒体刊发的关于瓦房店樱桃树大面积死亡事件的报道。第三天,即12月8日,大连殿龙农资销售有限公司(简称:大连殿龙)即与他联系删贴,因稿件所涉证据确凿,而大连殿龙并没有提供有力证据而未能删除,他万万没有想到大连殿龙竟然暗中起诉他名誉侵权!


据相关证据,2023年12月14日晚上,李突然从微信上看到一条消息,通知他微信零钱已被冻结,如有异议,可以与瓦房店市法院执行局联系,并留有联系电话。李左思右想了一整夜,也没有想起来与瓦房店法院有什么瓜葛。第二天上午,当他与瓦房店法院联系时,该院执行局一位周姓法官告诉他,你与大连殿龙有一个名誉权纠纷官司,我院做出的判决已经生效,判决你赔偿对方20万元名誉损失费和1万元律师费,现已进入执行阶段,并告诉他主审法官高法官的电话。李当即与高法官联系,万万没有想到的是,这位高法官居然理直气壮。李问他为什么没有送达开庭通知和判决书,高法官居然说:“我们找不到你,给你邮寄到户籍原籍又退回来了,我们是在《人民法院报》上公告送达的。”李质问高:我们网站有公开的联系方式,既然能从我管理的网站上找到所谓的侵权文章,不可能找不到联系方式,你们为什么不与我们联系,却在一般人都看不到的法院系统报纸上公告?而且大连殿龙也曾经联系过我们。况且,你们法院连我的银行卡都能查到,怎么可能找不到我的联系方式?你们这样做不是有意暗箱操作吗?没想到,这位高法官竟然说:“谁知道你用的是真名还是假名?”李彻底无语了,他干了大半辈子记者、编辑工作,如今头一次遇到这种事,对方能找到自己管理的网站,原告还曾联系他删帖,法院甚至连他的银行卡账号等个人秘密都能搞到,却竟然说找不到他的联系方式?!这不明摆着是在撒谎吗?
向法院申请再审 但至今无果
因为银行卡、微信、支付宝均被冻结,严重影响了工作和生活,李从12月15日以后,就不断的与法院联系。瓦房店法院执行局的法官们闻听此事后,也感到十分震惊,但是他们表示,我们的执行裁定是基于民事判决书做出的,我们同情你的遭遇,但不影响我们执行,要想撤销执行裁定,必须通过再审。
李又请律师帮忙,写了一个再审申请书,并附上大量证据,用特快专递火速发往法院,请求法院:中止(2023)辽0281执保1231号的执行,解除对其银行卡、支付宝、微信等的查封;对(2023)辽0281民初261号民事判决书进行再审,并撤消此判决,但至今还没有任何结果。其再审理由如下:
1,申请人并不是适格的被告主体。申请人不是争议事件文章的作者,其管理的网站也不是首发网站。关于大连殿龙与农户们关于樱桃树大面积死亡争议事件的报道,申请人首先是于2022年12月从今日头条、腾讯等媒体上看到并转发的(目前,这些文章早已经被殿龙公司找人和谐)。申请人在转发之时,与农户一方取得了联系并调取了相关证据,进行了认真的核实,尽到了核实义务。大连殿龙如果认为媒体侵害了其名誉权,应该首先起诉作者和首发的今日头条、腾讯等媒体,而不应该起诉申请人。至今,农户们还在不断告状,央视网、光明网等官方媒体2023年11月还进行过报道,就连海外媒体也进行了报道,其中一些农户诉大连殿龙损失赔偿的案件已经被一审某法院认定了因果关系,即大连殿龙的农资和植保方案与樱桃树死亡存在因果关系,相信二审法院也无法否定这一因果关系。

2,申请人所转载的文章证据确凿、真实,文章只是陈述争议事实,并没有诋毁、诬陷语言,也没有使用侮辱性言辞等贬损他人名誉、人格,根据《中华人民共和国民法典》第1025条规定(即【名誉权的限制】:行为人为公共利益实施新闻报道、舆论监督等行为,影响他人名誉的,不承担民事责任,但是有下列情形之一的除外:(一)捏造、歪曲事实;(二)对他人提供的严重失实内容未尽到合理核实义务;(三)使用侮辱性言辞等贬损他人名誉),申请人转发文章不构成名誉侵权。2022年12月初,申请人在自己管理的网站上转载关于樱桃树事件的报道后,大连殿龙曾经通过QQ和邮箱给申请人管理的网站发函,要求删帖,却未能提供有力的证据证明稿件存在不实信息。之后,申请人立即与农户一方取得联系。农户们在此前提供证据的基础上,又提供了大量证据,其中有针对樱桃姐姐6#全能型涂干营养液的《分析报告》,鞍山绿洲林木果业技术鉴定有限公司出具的《技术鉴定意见书》(以下简称《技术鉴定意见书》)和瓦房店市农业农村局出具的《信访事项处理意见书》等。这些权威机构均证明,大连殿龙的植保方案和农资确有问题。其中,在〔2022〕00007号《答复意见书》中,瓦房店市农业农村局称:“经农业综合执法队调查,根据所提供的农药产品包装及肥料产品包装,通过中国农药信息网、中国种植业信息网及执法软件查询逐一比对核实,发现其中确有问题,执法队已经对大连殿龙农资销售有限公司进行调查核实,下一步将针对调查核实中出现的违法行为进行立案处理。”《技术鉴定意见书》是迄今为止最具权威性的鉴定,该鉴定书称:“纪小卫等栽植的樱桃树,栽培管理正常。樱桃树受害排除冻害、涝害、肥害、除草剂药害、杀虫杀螨剂药害、拉枝伤害、根系侵染性病害及土壤因素所致”;“受害樱桃树呈现出典型的铜离子药害症状,施用33%喹啉铜悬浮剂和23%松脂酸铜乳油是樱桃树受害的直接原因”;“所施用的33.5%喹啉铜悬浮剂和23%松脂酸铜乳油,均未在樱桃树上获得登记,属擅自扩大使用范围。”需要特别强调的是,虽然大连市农业农村局声称组织了一些所谓的专家进行过研判,研判的结论是:导致樱桃树枝条、根系、树干树皮受害症状的主要原因是由真菌病害引起。但是这个所谓的研判结论没有任何专家签名,更没有任何机构盖章,仅仅是一张废纸而已,并不是权威机构的鉴定结论。申请人转发稿子时间是在2022年12月初,大连殿龙联系申请人删帖时并未提供证据证明文章存在不实信息问题。时隔一年后,根据新闻的时效性,即使是大连殿龙找专家搞出的结论是正确的,那也是在一年后的结论,并不影响一年前申请人在当时所转发新闻的真实性。
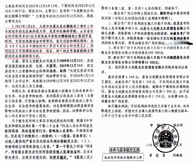
3,瓦房店法院(2023)辽0281民初261号民事判决书认定事实错误,据以判决的所谓证据涉嫌伪证、假证。该判决书对文章所依据的主要证据,如:对樱桃姐姐6#全能型涂干营养液的《分析报告》、《技术鉴定意见书》和《信访事项处理意见书》等有效证据连提都不提,罔顾事实和权威机构出具的大量证据,却采信一个没有任何机构盖章、也没有任何人签字的所谓研判意见(全称《关于瓦房店市樱桃树死亡原因专家综合研判意见》)作为定案依据,是严重的枉法判决,法官故意采用涉嫌假证、伪证判案,已经涉嫌刑事犯罪。即使这个所谓的《研判意见》能够作为定案的证据使用,也不能作为申请人转发稿子构成名誉侵权的证据,因为如上所述,申诉人转发的稿子发表于2022年12月6日前后,而这个所谓的《研判意见》出笼于2023年5月22日,而根据法律规定和新闻的时效性,不能以后来出现的证据否定以前所发表新闻的真实性。
4,瓦房店法院(2023)辽0281民初261号民事判决书程序严重违法:一是能从网站上联系到申请人,却视而不见。申请人的名誉侵权案,是因为在自己管理的网站上转载了关于樱桃树死亡事件的报道。既然能从网站上找到申请人所转载的文章,就必然看到申请人管理网站上所有的联系方式,这些联系方式包括手机号码、固定电话、qq号码、邮箱等等,但是瓦房店法院能认定网站转发文章侵权,却对网站上的联系方式视而不见,认定找不到申请人,是解释不通的。申请人管理的网站上明明有多个联系方式,瓦房店法院不通过这些方式联系申请人,却通过在系统内报纸上发公告的方式送达,是有意回避申请人,属程序违法。虽然公告送达也是一种合法的送达方式,但是根据最高人民法院2017年7月19日印发的《关于进一步加强民事送达工作的若干意见》和《中华人民共和国民事诉讼法》第九十二条规定,只有在穷尽了其他一切办法都无法送达时才能采用公告送达。二是被申请人大连殿龙在起诉前已经与申请人联系过,让网站删除此报道,既然被申请人能与申请人联系上,在诉讼中为何殿龙公司和法院都找不到申请人?这是无法解释的。三是瓦房店法院判决后,执行人员查封了申请人的微信零钱帐户以及银行卡等,而同为瓦房店法院的审判人员却说无法联系到申请人,这变相说明,审判人员并没有尽到查找义务,公告送达条件并不具备。
法院的判决书 看后令人细思极控
令人感到欣慰的是,经过多次联系后,瓦房店法院其他法官在2024年4月3日将高兴利法官的大作(辽宁省瓦房店市人民法院民事判决书【2023】辽0281民初261号)给李广军邮寄到了长春(有邮政单据和通话录音为证)。李广军不看则已,一看这个判决书,竟然大吃一惊。


记者从李广军处看到了这份判决书后,不禁感到细思极控。判决书所称的名誉侵权稿子主要有:《大连瓦房店:樱桃树遭无声屠杀谁是凶手》、《大连瓦房店:“樱桃姐姐”温柔的残忍只顾赚钱?》、《大连殿龙公司:疯狂删稿为哪般?》、《大连瓦房店:樱桃事件考验公权力,是进是退?》。但是,这个判决书中并没有实质性的证据能够证明构成名誉侵权。其前面罗列的都是大连殿龙的一些业绩和做过的一些好事,而对于李转发稿子所依据的主要证据连提都没提。其主要证据有:针对樱桃姐姐6#全能型涂干营养液的《分析报告》、《技术鉴定意见书》和《信访事项处理意见书》等。


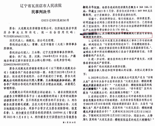
与此相反,令人感到不可思议的是,高兴利作为独审法官,却对没有任何机构盖章、没有任何专家签字承认的一张废纸十分认同。该判决书称:“2023年5月6日,大连市处置瓦房店樱桃死亡事件工作专班组织西北农林科技大学、北京市农林科学院、山东省农业科学院等单位7位专家组成专家组对樱桃树死亡原因开展研判,专家组根据现场考察情况、鉴定试验和测试报告,出具《关于瓦房店市樱桃树死亡原因专家综合研判意见》(简称《研判意见》),研判结论为导致樱桃树枝条、根系、树干树皮受害症状的主要原因是由真菌病害引起。”高并据此判决李广军构成名誉侵权。目前,这份《研判意见》早已在网上被骂的狗血喷头,在多家媒体的报道中均能看到,是一个没有任何机构盖章承认,也没有任何专家签字认账的废纸,被广大农户和律师们认为是假证、伪证,是大连市农业农村局为了袒护大连殿龙出具的遮羞布!目前,受害的广大农户还在不断的维权,不断的要求严惩大连市农业局相关官员。
李广军则认为:即使是我和原作者没有到庭,法官也不可能做出如此低劣的判决,因为我所转发的文章里引用了大量的由权威机构出具的证据,只要稍微有一点点常识的人,都不可能犯下如此低下的错误,做出这样卑劣的判决,只要看一下那几篇所谓侵权的稿子,就会做出正确的判决。《研判意见》只是大连市农业农村局应付农户的一张废纸,是不能作为证据使用的,该部门出具这样的东西,本身已经涉嫌违法,高兴利法官却胆敢拿这样的东西作为证据判案,简直荒唐至极!该法官之所以会做出这种令人不耻的判决,实在是令人费解。难道他不懂法吗?不可能,不懂法怎么当法官呢?难道他没文化?也不可能,没文化怎么会当法官呢?那就只有一种可能,可能有利益输送,虽然我们目前还没有证据证明其受贿,但是,事出反常必有妖,相信只要有一点点智商的人都明白,在这个判决书背后究竟发生了什么。李广军还认为,种种迹象表明,辽0281民初261号判决书是殿龙公司和高兴利法官刻意暗箱操作搞出来的缺席判决,因为他们不敢面对我们和大量证据,如果我们出庭,大量有效证据就会出现在法庭上,他们就没有办法下判决了。而他们搞出来这样一个判决书的目的,就是为了吓唬那些维权的农户,因为那些农户至今还在不断的在网上曝光殿龙公司!这种下三滥的手段,也只有像殿龙公司这样的企业才能使出来。
在接受记者采访的最后,李广军说:我从网上查询得知,瓦房店法院最近几年连续出过好几次事,看来出现这样的问题并不是偶然的,连面对我这样一个媒体人,法官都敢随意玩弄法律,何况普通的公民了。高兴利自称一年办案300多起,这是令人感到震惊的。这样的法官,就这样办案,老百姓到那里办事,还可能得到公正吗?这样的人还配做法官吗?他说,他已经与纪检、监察部门取得了联系,近日将向纪检、监察、政法委和检察院(包括中纪委、国家监察委、辽宁省纪委、监察委、政法委、检察院)反映高兴利涉嫌渎职犯罪和枉法裁判的问题。
对于此事,媒体将密切关注并将跟踪报道。(记者黎明 王涛)
相关文章:
惊爆!无良专家与农业部门勾结,欺骗农民!
打假人王海发帖质疑“上百亩樱桃树死亡”调查过程 大连官方回应
关于樱桃树死亡,逐条驳斥大连农业农村局的谎话、瞎话、空话

原文来自搜狐:https://www.sohu.com/a/771627986_121883572
版权声明:除注明外均收集于互联网,如有侵权请及时联系我们处理!
别人家的房子建到田中间,都不用拆。我家的关系没别人家好,无权无势,房子就被拆了。村...
信访是送上门来的群众工作,要通过信访渠道摸清群众愿望和诉求,找到工作差距和不足,举...
忆往昔激情岁月,感今朝未来可期。近日,上海市浦东新区航头镇居民王先生致函有关部门回...
云南省广南县坝美镇堂上村委会平寨小组何某文日前致函有关部门反映说,在没有召开村小组...
近日,河北省廊坊市的班女士致函有关部门反映说,在未经她本人同意,她本人也没签过任何...
近日,河北省秦皇岛市青龙县八道河镇边杖子村的村民致函有关部门,反映村主任邓某才、文...
本站讯 近日,河南省开封市尉氏县庄头镇孙庄村多名村民实名举报原村支书孙东东违规拆除村...
本站讯 近日,一起发生在吉林省榆树市检察院的实名举报事件,在社会上掀起轩然大波。退休...
本站讯 开发商没有钱居然能搞棚户区改造?建筑商没有任何建筑资质也能搞棚户区建设?住建、...
一位政协副主席,不仅把自己刚刚专科毕业的儿子安排到一家三甲医院当院长,还掌控着这家...
在辽宁海城市,提起苏纪武这个人,并不是什么大名鼎鼎多么显赫的人物,但是,他有了政协...
本站讯 众所周知,公章在法律上的作用主要是确认文件的真实性和合法性,确保文件的法律效...