主页 > 要闻 > 社会 > 内容

四川达州市秦巴植物园辉煌至凋零的前世今生

2024-05-20 16:15来源:西安融媒体关注:作者:西安融媒体
  “去玩过的,四川省达州市秦巴植物园内花花绿绿的花草植物很多,好像行走在花海的图画世界里。”走在四川省达州市街头路人提起秦巴植物博览园时,无不流露出喜悦留恋的形色。
 
  但令人遗憾的是,截止目前四川省达州市秦巴植物博览园除了孤零零的大门和漫山遍野的杂草丛生,往日游人如织的场面也无法再现。
  由于达州市通川区人民政府申报的秦巴植物博览园建设用地手续没有及时得到省国土资源厅的批复,导致国家整治大棚房时拆除了闫家洪按规划方案修建的建筑物。在拆除秦巴植物博览园内建筑的同时损毁了园区所有农业生产的设备及生产资料,造成闫家洪直接经济损失三千多万元。
 
  目前,投资兴建的原四川达州市花卉协会会长闫家洪至今官司缠身、债台高筑。
  A发展篇
 
  雄心壮志秦巴植物园的崛起
 
  2013年7月,四川达州市花卉协会会长闫家洪雄心壮志,为发展达州市花卉林木产业,带动乡镇经济发展,闫家洪在通川区蒲家镇通过流转土地方式,兴建花卉苗木产业园。
 
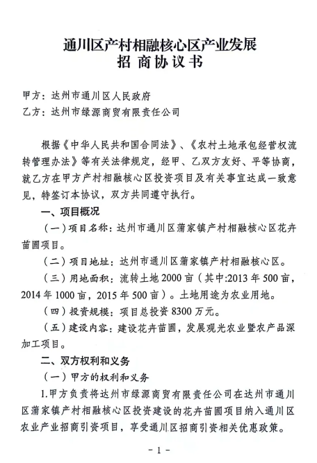
  2013年7月,通川区政府与达州市绿源商贸有限责任公司签订《通川区产村相融核心区产业发展招商协议》。
  “2014年春,根据国家发展观光休闲农业的政策和省市领导的指示,达州市通川区人民政府要求达州市绿源商贸有限责任公司建设的花卉苗木产业园,打造观光休闲农业园,为达州市市民提供休闲娱乐的后花园。”对前景看好的闫家洪介绍说。
 
  在达州市通川区人民政府的要求下,由通川区蒲家镇政府领导带领闫家洪达州市绿源商贸有限责任公司工作人员、钟庙社区、乐云村干部以及村民代表,到南充、成都三圣乡、温江等地的休闲农业园进行了考察学习。
  考察后,蒲家镇政府和村社代表认为,把花卉苗木产业园建设成观光休闲的农业园区,有利于乡镇经济发展,符合相关村民利益。经达州市通川区人民政府研究决定,由闫家洪达州市绿源商贸有限责任公司做规划方案,报达州市通川区人民政府同意后实施。
 
  2014年8月,闫家洪达州市绿源商贸有限责任公司将规划方案报蒲家镇政府,蒲家镇政府同意后,转达州市通川区人民政府审议。规划方案经达州市通川区人民政府审议通过,并出台相关会议纪要,根据会议纪要的精神:达州市通川区人民政府要求闫家洪达州市绿源商贸有限责任公司加快园区观光休闲设备设施建设,其永久性建筑相关建设、用地手续由达州市通川区人民政府相关部门负责办理,并确定观光休闲农业园项目名称为:秦巴植物博览园。
  闫家洪建设过程中,政府安排了专人对工程质量和进度进行了全程监督。
 
  2015年6月,通川区政府正式作出关于研究秦巴植物博览园重要景点规划设计方案的会议纪要,同意秦巴植物博览园重要景点规划设计方案,以蒲家镇名义报通川区规划会审定。由通川区蒲家镇负责完善规划中拟建、在建工程的相关手续。
 
  2015年7月,秦巴植物博览园及旅游观光体系建设项目取得了《建设项目选址意见书》及《建设用地规划许可证》。
  2015年8月,达州市国土资源局通川分局同意秦巴植物博览园及旅游观光体系建设项目用地的选址。达州市通川区环境保护局、达州市通川区发展和改革局均同意实施该项目。
 
  2015年8月,通川区政府作出了关于研究秦巴植物博览园建设有关问题的会议纪要,对于秦巴植物博览园的建设用地手续由通川区政府办公室牵头,蒲家镇为主,区国土分局、住建局、农业局、林业局配合,尽快完善园区内建设用地手续。
 
  之后绿源公司根据通川区政府的指示,并按照相关会议纪要精神及招商协议的约定,投入大量资金兴建秦巴植物博览园。
 
  建成后的植物园内花海引来不少路人、游客围观拍照。旗袍美人、汉服小姐姐、拍照“老炮儿”、手机摄影达人……慕名前来打卡的人们络绎不绝,不少人驻足欣赏,用相机、手机定格下植物园花海的美丽,可见大家对植物园的喜爱。
  B凋零篇
 
  壮志未酬梦断秦巴植物园
 
  秦巴植物博览园里分成六个区域分别栽种着五颜六色的景观花卉,梅花、芙容花、樱花、桃花、紫荆花、紫徽花、月季、牡丹等四季均有鲜花绽放、绿植长青,为秦巴植物园增添亮色,也曾经为达州市及周边城市群众休闲娱乐的好去处。
 
  5月16日,来秦巴植物博览园参观的游客发现,在秦巴植物博览园除了孤零零的大门和漫山遍野的杂草丛生,往日游人如织的场面也无法再现。
 
  秦巴植物博览园园区内马路有的地方已破损不堪,只有公路两旁从车身擦肩而过树叶提醒这里曾经繁华过。
 
  花费一百多万修建已破败的观光塔和已变色的观光栈道,还在诉说着往日光辉的余光,吸引过不少游人拍照留念的塔身还有许多“到此一游”的涂鸦。
 
  秦巴植物博览园项目位于通川区蒲家镇钟庙社区、乐云村、观庙村。2013年7月,通川区政府与达州市绿源商贸有限责任公司签订《通川区产村相融核心区产业发展招商协议》,约定"由绿源公司在达州市通川区蒲家镇产村相融核心区流转土地2000亩,土地用途为农业用地,项目总投资8300万元,建设花卉苗圃,发展观光农业暨农产品深加工项目"。
 
  据达州市通川区蒲家镇政府一不愿意透露姓名的领导介绍,2013年8月,绿源公司与蒲家镇钟庙社区、乐云村、观庙村分别签订《农村土地承包经营权出租合同》,先后累计实际流转土地934.118亩。截至目前,该项目建有景区大门、孔家寨风情名俗园、山顶接待中心、露营基地、婚纱摄影基地、生态停车场、玫瑰园、紫荆园、国色天香、天地人和,所流转土地上主要栽种花卉苗木等一千余亩。
 
  2019年3月31日,省"大棚房"问题清查整改督导组第六组到达州开展核查督导,指出秦巴植物园项目"大棚房"问题整改存在整改不彻底等问题,秦巴植物博览园内6.32亩15343.83平方米违规建筑物属清理整治对象。2019年4月,由于达州市通川区人民政府申报的秦巴植物博览园建设用地手续未及时得到省国土资源厅的批复,导致国家整治大棚房时拆除了闫家洪按规划方案修建的建筑物。
 
  据悉,秦巴植物博览园是达州市农业重点项目,是在通川区政府先规划后再要求绿源公司实施的,建设中通川区政府还安排专人来督促绿源公司加快建设。并出文件明确相关建设用地手续由政府部门负责完善。2019年4月因政府没有得到建设用地的审批,造成园区配套房屋及生产资料被拆除。
 
  “在建筑拆除时还同时损毁了园区所有农业生产的设备及生产资料,造成植物园直接经济损失三千多万元。”闫家洪介绍说。
  C失落篇
 
  债台高筑会长成老赖谁之过
 
  “由于达州市通川区人民政府未按照约定取得用地手续,导致园区建筑物被拆除,使闫家洪遭受巨大损失,通川区人民政府应当及对违约行为给闫家洪造成的损失进行补偿,但通川区人民政府不但没有及时予以补偿,还在2020年3月将绿源公司赶出了园区,并安排钟庙社区乐云村关庙村起诉到法院强行收回了园区,由于至今不予补偿,已把绿源公司及部分民工逼上了绝路。”达州市绿源商贸有限责任公司、闫家洪认为。
 
  2020年10月,通川区政府无故将整个园区收回,由通川区供销社改种了篮梅。“因绿源公司和承担工程建设的民工都是尽全力、倾家荡产建设了植物园,政府无故收回项目又不及时进行合理赔偿,导致部分承担工程建设的农民工:李某艳、谢某田、张某勇因经济困难、病了无钱及时治疗。”闫家洪介绍说。
 
  “我本将心向植物园,奈何政府无心处理。”现年61岁的闫家洪性格开朗乐观向上、想法积极充满正能量,言语中对因决策失误仓促上马的通川区政府处置后续进行补偿,还是抱有希望和信心的。
 
  “2020年3月,通川区政府收回植物园园区后由于没有给与绿源公司补偿,给绿源公司和几百名民工造成严重的经济损失,同时也损害了党和政府在人民群众中的公信力和形象。”被多人起诉的闫家洪也深感无奈。
 
  “我老公2016年到17年把我们两个买社保的钱垫起在闫家洪那植物园做工程,有几十万没有收到,他手下的民工经常找我们收钱,我们没钱给,他们就骂我们,导致我老公常常在家伤心落泪,2022年刚满50岁就病逝了,如今民工们又经常来找我要,我找闫老板,闫老板说,他也没有,等政府解决。”受害人肖某玉介绍说。
 
  “都七八年了,希望政府早点给我们解决,不要把我们逼死了。”做了植物园工程的谢某田之妻谭某哭诉着说。
 
  达州市农商银行起诉闫家洪银行借款四百余万元,法院已判决生效。
 
  ------
 
  投资兴建秦巴植物博览园的四川原达州市花卉协会会长闫家洪至今官司缠身、债台高筑,并被法院纳入被失信人也就是俗称的“老赖”。
  D盼解篇
 
  拖延推责千万债务至今无解
 
  2021年3月30日,达州市中级人民法院的几份判决显示,通川区蒲家镇钟庙社区、乐云村、观庙村起诉闫家洪、绿源公司,维持通川区法院的一审判决三份租赁土地合同于2020年10月30日解除。
 
  达州市中级人民法院的几份判决显示,经法院查明,2013年9月1日至2018年8月31日期间的案涉植物园土地流转租金系通川区政府专项补助资金支付,2018年9月1日至2019年8月31日的案涉植物园土地流转租金由通川区蒲家镇财政所以绿源公司的应收款于2019年2月2日支付,2019年9月1日至2020年8月31日的案涉土地流转租金系乐云村委会请示达州市通川区蒲家镇政府后,使用政府借支的资金垫付,而非绿源公司支付,故合同解除前的租金即2019年9月1日至2020年10月30日期间的租金应由绿源公司向乐云村等村委会支付。
 
  达州市中级人民法院认为,关于绿源公司上诉主张流转土地上的构建筑物被强制拆除所造成的所有损失以及承租土地上投资栽种的所有花卉苗木的相关损失,因不属该案处理范畴,法院不予处理。
 
  2019年一2023年闫家洪分别多次向达州市、四川省、国家级等相关部门反映。2021年1月,闫家洪向四川省委第六巡视组反映相关情况后,达州市通川区蒲家镇政府处理意见书上显示,2021年2月18日,通川区委、区政府高度重视秦巴植物博览园遗留问题处置工作,成立了秦巴植物博览园遗留问题处置工作指导小组专题研究该遗留问题。已多次组织当事人闫家洪及绿源公司债权人就债务纠纷、农民工工资兑付、被拆除建(构)筑物评估、依法解决土地流转纠纷等具体事项进行协商,相关工作正有序推进。
 
  但是截止目前已经是2024年5月依旧还没有得到解决。
 
  因状告达州市通川区人民政府,2020年达州市绿源商贸有限责任公司诉讼到达州市中级人民法院,请求判令通川区人民政府补偿植物园的投入等,法院明确不予立案,并书面告知通川区政府,由区政府自行解决。
 
  2023年3月21日,达州市绿源商贸有限责任公司又状告达州市通川区人民政府,请求法院判令通川区人民政府补偿投入11063平方米房屋建设款项合计人民币24008909元;判令通川区人民政府补偿公司投入基础设施款项合计人民币21600879元等,法院没有给予立案。
 
  2024年1月9日,绿源公司再次向达州市中级人民法状告达州市通川区人民政府建设工程施工合同纠纷一案终于立案,因达州市中级人民法院还未指定法院来判决该案,目前还没有开庭、没有判决。
 
  来源:网友投稿

临沂链接:https://page.om.qq.com/page/OvftpDY3zqOeOs-gyk11qEhw0

版权声明:除注明外均收集于互联网,如有侵权请及时联系我们处理!

热门排行
推荐文章