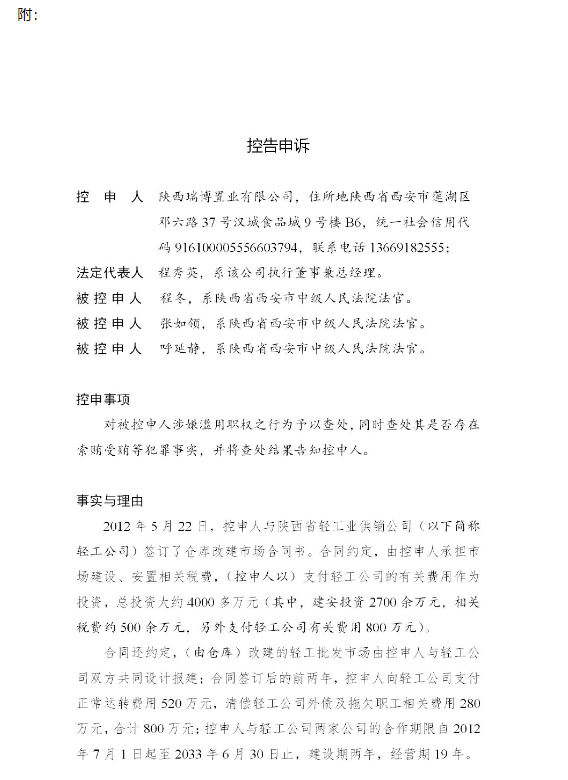
各位网友,大家好,我叫孙恩孝,是陕西瑞博置业有限公司(住所地陕西省西安市莲湖区邓六路37号汉城食品城9号楼B6,统一社会信用代码916100005556603794,联系电话13609137670)监事。
我们是渭南人,2010年5月24日在西安市莲湖区注册登记了这家公司,注册资金1000万元,经营项目为房地产开发、销售;物业管理;仓储服务等。说实话,我们本想为西安市的经济发展添油鼓劲、合作共赢,可谁想十几年的运转下来叫我们焦头烂额、穷于应付,我曾经在网上吐槽:西安的营商环境咋会这么差?
众所周知,影响营商环境的一个重要因素就是司法腐败。我们公司也确实遭遇到了西安市中级人民法院的司法腐败,所以我在今天要通过网络公开揭露西安市中级人民法院法官程冬、张如领、呼延静三个人是如何滥用职权拍卖我们公司财产的。
首先,我要向各位网友介绍一下事情的前后经过。
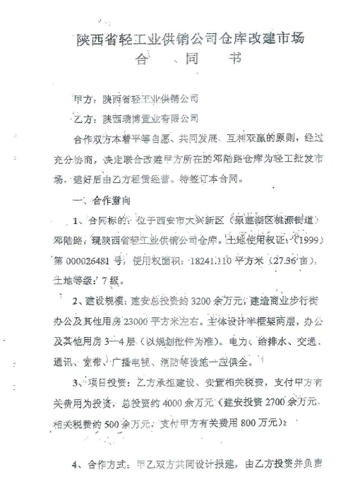
2012年5月22日,我们公司与陕西省轻工业供销公司(以下简称轻工公司)签订了仓库改建市场合同书。合同约定,由我们公司承担市场建设、安置相关税费,(我们公司以)支付轻工公司的有关费用作为投资,总投资大约4000多万元(其中,建安投资2700余万元,相关税费约500余万元,另外支付轻工公司有关费用800万元)。
合同还约定,(由仓库)改建的轻工批发市场由我们公司与轻工公司双方共同设计报建;合同签订后的前两年,我们公司向轻工公司支付正常运转费用520万元,清偿轻工公司外债及拖欠职工相关费用280万元,合计800万元;我们公司与轻工公司两家公司的合作期限自2012年7月1日起至2033年6月30日止,建设期两年,经营期19年。
合同明确,市场建成后轻工公司拥有40%的产权,我们公司拥有60%的产权。自2014年7月1日起,轻工公司每年递增2%产权,我们公司每年递减2%产权,到2033年6月30日,轻工公司拥有产权80%,我们公司拥有产权20%。在19年的经营期内,市场整体由我们公司行使经营管理权,并承担一切经营风险、市场一切税费及社会公益义务。合作期间如遇市场拆迁,在商户搬迁正常的情况下,所得拆迁补偿或赔偿按我们公司与轻工公司的产权比例进行分配。
合同对如何安置轻工公司的职工,也做出了约定。
但因为合同约定改建的轻工批发市场位于西安市汉城遗址保护范围内,所以工期被迫拖延。于是,我们公司与轻工公司双方又于2017年5月19日签订了出资协议。出资协议约定,解除仓库改建市场合同书,签订重组协议,双方组建新公司。
重组协议约定,轻工公司以土地作价出资1341万元,我们公司以建设的地面资产作价6632万元(其中,地面资产5684万元,建设期支付轻工公司改制资金802万元,其他间接费用146万元)。
经过双方清算,确认轻工公司在新公司中占45%,我们公司占55%。如新公司发生清算事由,双方应以公司实际资产的总额按股权予以清算。
同一天,我们公司与轻工公司又签订了出资协议补充规定,对出资协议中未明确的部分予以了明确;还签订了有条件解除仓库改建市场合同书协议,重申仓库改建市场合同书自即日起解除,双方以2016年12月31日为基准日、双方资产评估值为基准数,对双方的投资进行清算核实后,以2017年1月1日为基准日,组建以轻工公司控股、我们公司参股的新公司。我们公司与轻工公司双方在该协议上签字、盖章后,该协议已经生效。
随后,轻工公司多次向其上级陕西省物流集团有限责任公司请示称,我们公司与轻工公司双方组建新公司的股权比例为:轻工公司55%,我们公司45%,新公司资产7973万元,注册资本2438万元,经营期限暂定20年。
轻工公司的上级陕西省物流集团有限责任公司均批复:同意。
但谁都没有想到的是,新公司组建却受阻于轻工公司这个上级主管部门!2019年,轻工公司向陕西省物流集团有限公司再次请示推进资产重组事宜,陕西物流集团有限责任公司却批复:不同意。
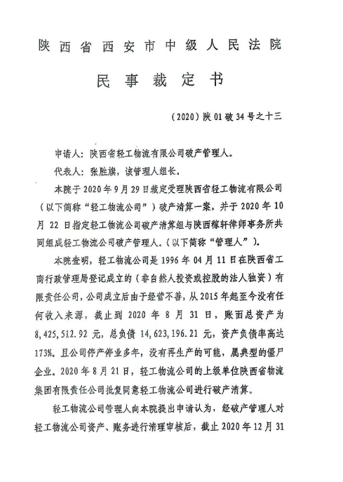
2020年,在陕西省物流集团有限公司的指使下,轻工公司没有告知我们公司,就以其“从2015年以来起至今没有任何收入来源,截止到2020年8月31日,账面总资产为8425512.92元,总负债14623196.21元,资产负债率高达173%。且公司停产停业多年,没有再生产的可能,属典型的僵尸企业”之理由,向西安市中级人民法院申请破产清算,破产清算范围除了轻工公司使用的国有土地外,还包括我们公司花巨资建设的商铺和其他附着物。
西安市中级人民法院由程冬、张如领、呼延静三个人组成的合议庭,很快就裁定受理了轻工公司的破产清算申请,并指定了破产管理人;破产管理人则很快给我们公司发来通知,解除轻工公司与我们公司签订的仓库改建市场合同书、出资协议、出资协议补充规定、有条件解除仓库改建市场合同的协议书等前述全部合同。
拿到破产管理人的通知,我们公司蒙圈了,到现在都不明白:既然出资协议、出资协议补充规定、有条件解除仓库改建市场合同的协议书是合法有效的协议,它们都已经解除了仓库改建市场合同书,你破产管理人却还要对其再解除一遍,这不是脱裤子放屁吗?
况且,程冬、张如领、呼延静三个人既然已经知道了我们公司与轻工公司之间因为出资协议、出资协议补充规定、有条件解除仓库改建市场合同的协议书和仓库改建市场合同书等法律文书结成了经济实体,就该知道我们公司与轻工公司之间是合作合伙关系,并非债权人与债务人之间的关系;况且,作为熟稔破产程序的职业法律人,程冬、张如领、呼延静三个人应该知道,受理轻工公司破产申请时,须先要其将与我们公司的共同共有财产分割清楚,然后才能对自己的财产申请破产,而不是将我们公司的财产纳入轻工公司财产范围内申请破产。
对此,《中华人民共和国企业破产法》第三十条有明确规定,“破产申请受理时属于债务人的全部财产,以及破产申请受理后至破产程序终结前债务人取得的财产,为债务人财产”;第一百二十七条明确规定,“债务人违反本法规定,拒不向人民法院提交或者提交不真实的财产状况说明、债务清册、债权清册、有关财务会计报告以及职工工资的支付情况和社会保险费用的缴纳情况的,人民法院可以对直接责任人员依法处以罚款”。
但是,程冬、张如领、呼延静三个人明知我们公司的财产与轻工公司的财产混同、轻工公司提交的财产状况说明不真实的情况下,却还要与轻工公司合谋将我们公司的财产纳入轻工公司破产清算的财产范围内,这不是滥用职权又是什么?
为了维护法律法规的尊严,维护各方当事人的合法权益,我们公司向西安市中级人民法院提起民事诉讼,要求确认轻工公司土地使用权上的建筑物不属于破产财产。西安市中级人民法院判决驳回了我们公司的诉讼请求。
我们公司不服西安市中级人民法院的判决,向陕西省高级人民法院提起上诉。2022年7月21日,陕西省高级人民法院做出(2022)陕民终148号民事判决书,判决撤销了西安市中级人民法院的该项判决,认为我们公司在轻工公司国有土地使用证上的仓储用房有44%的产权不属于破产财产。
诡异的是,就在陕西省高级人民法院上述生效判决做出9个月后,程冬、张如领、呼延静三个人却不顾生效裁判文书的既判力,于2023年4月12日强行以与轻工公司申请破产理由不相同的另外一个理由,即轻工公司“资产总额48638344.16元,负债总额58205972.87元,资产负债率119.67%。已经资不抵债、不能清偿到期债务、符合法定破产清算条件”,公然将我们公司的财产纳入轻工公司破产清算范围之内,宣告轻工公司破产。
程冬、张如领、呼延静三个人和轻工公司的行为,严重损害了我们公司的利益,已经涉嫌违法或犯罪。
《中华人民共和国刑法》第一百六十二条规定,“公司、企业进行清算时,隐匿财产,对资产负债表或者财产清单作虚伪记载或者在未清偿债务前分配公司、企业财产,严重损害债权人或者其他人利益的,对其直接负责的主管人员和其他直接责任人员,处五年以下有期徒刑或者拘役,并处或者单处二万元以上二十万元以下罚金”;第一百六十二条之二规定,“公司、企业通过隐匿财产、承担虚构的债务或者以其他方法转移、处分财产,实施虚假破产,严重损害债权人或者其他人利益的,对其直接负责的主管人员和其他直接责任人员,处五年以下有期徒刑或者拘役,并处或者单处二万元以上二十万元以下罚金”。
我们公司要问,程冬、张如领、呼延静三个人作为熟稔法律法规的职业司法人员,难道不知道上述法律法规吗?难道可以对这些法律法规熟视无睹吗?
我们公司认为,程冬、张如领、呼延静三个人已涉嫌滥用职权,于是依据《人民法院审判人员违法审判责任追究办法(试行)》第十四条第一款规定,于2023年年末,向西安市中级人民法院的法官违法违纪举报中心提交了控告申诉,要求对“故意违背事实和法律,作出错误裁判的”程冬、张如领、呼延静这三个人追究违法审判责任。
因为,程冬、张如领、呼延静三个人的行为,符合《中华人民共和国刑法》第三百九十七条第一款“国家机关工作人员滥用职权或者玩忽职守,致使公共财产、国家和人民利益遭受重大损失的,处三年以下有期徒刑或者拘役;情节特别严重的,处三年以上七年以下有期徒刑。本法另有规定的,依照规定”和《最高人民法院、最高人民检察院关于办理渎职刑事案件适用法律若干问题的解释(一)》第四条“国家机关工作人员实施渎职行为,放纵他人犯罪或者帮助他人逃避刑事处罚,构成犯罪的,依照渎职罪的规定定罪处罚”之规定,应该予以严肃处理,方能以儆效尤。
但是,西安市中级人民法院的法官违法违纪举报中心在接到我们的控告申诉后,却一直多方推诿、不查不办,延宕至今不给我们答复。为督促陕西省西安市中级人民法院法官违法违纪举报中心提高政治站位,切实履行法定职责,正风正纪、反贪肃贪,我们不得不向社会各界公开此事,并请有相同遭遇的当事人与我们一起大声疾呼,希望陕西省西安市中级人民法院公正司法,也希望中共西安市委纪律检查委员会、监察委员会向西安市中级人民法院派驻懂政治、能办案、敢负责、有担当、勇于亮剑的纪检监察干部,将涉贪涉腐线索一查到底,给当事人、给社会一个交代!
希望广大网友积极发表意见!积极转发此帖!
谢谢!
附:
2023年年末我向西安市中级人民法院递交的控告申诉①
2023年年末我向西安市中级人民法院递交的控告申诉②
2023年年末我向西安市中级人民法院递交的控告申诉③
2023年年末我向西安市中级人民法院递交的控告申诉④
2023年年末我向西安市中级人民法院递交的控告申诉⑤
2023年年末我向西安市中级人民法院递交的控告申诉⑥
轻工公司按程序向陕西省物流集团有限责任公司报送与我们公司资产重组的报告
陕西省物流集团有限责任公司对轻工公司与我们公司资产重组的报告批复“同意”
我们公司与轻工公司协商一致,以出资协议、出资协议补充规定、有条件解除仓库改建市场合同的协议书等合法有效的协议,于2017年5月19日解除了仓库改建市场合同书
这份被我们公司与轻工公司协商一致早已经解除的仓库改建市场合同书,竟然被西安市中级人民法院指定的破产管理人又解除了一遍,也被陕西省高级人民法院作为证据做出了裁判
西安市中级人民法院指定的破产管理人通知我公司,轻工公司破产清算范围除了轻工公司使用的国有土地外,还包括我们花巨资建设的商铺和其他附着物
陕西省高级人民法院判决,我们公司在轻工公司国有土地使用证上的仓储用房有44%的产权不应纳入破产范围
西安市中级人民法院的程冬、张如领、呼延静不管陕西省高级人民法院的生效判决,裁定将我们公司财产宣告破产

来源:新浪微博