前段时间,临沂市兰山区“蛤蟆汤”天价罚款引爆网络。仅凭一段视频就要罚45万元,这对小本经营的餐馆来说,不啻“灭店式”罚款。“风刀霜剑严相逼”,这种任性执法,令人不寒而栗。一个地方的发展活力同营商环境密切相关。优化营商环境是提振社会信心、激发市场活力、增强发展后劲的重要抓手。近年来,山东不断畅通政企沟通渠道,致力于优化更加公平、透明、可预期的营商环境,聚力打造“民事无忧·企事有解·政事高效”服务品牌,更好便利企业群众生产生活、办事创业。在这种背景中,出现45万元的天价罚款事件,显得格外刺眼。
法治是最好的营商环境,破坏营商环境的干部应该追责,法治是用来凝心聚力促发展的,而不是破坏发展毁信心的。说到底,执法者真正怀揣为发展护航之心,才能筑牢法治化营商环境的根基,增加外商投资的信心。令人感到遗憾的是,近日一篇题为《外商控诉沂南法院“枉法裁判致数亿教育投资项目陷司法困局”》的稿子再次将临沂推上了舆论的风口浪尖,引发公众对临沂司法公正和营商环境的质疑。
在《外商控诉沂南法院“枉法裁判”致数亿教育投资项目陷司法困局》一文中,山东鸿翔特色小镇运营服务有限公司(以下简称“鸿翔公司”)股东王女士控诉道:“我们带着真金白银来投资,沂南县人民法院却成了违约方的保护伞!”
一纸被指”枉法裁判”的判决,将她公司4.5亿元投资的卧龙教育小镇推入深渊。这起看似普通的租赁纠纷,却因法院一系列令人费解的裁判,演变成临沂营商环境的一枚"照妖镜”——当上级生效判决可以被基层法院随意推翻,当法定解除权能被“维持稳定”的借口剥夺,外商的投资信心该如何安放?
一纸判决,4.5亿投资坠入危局
2020年,香港佳贸控股的鸿翔公司与育中公司签订校舍租赁协议。这本应是双赢的合作,却因育中公司自2022年8月起拖欠租金而破裂。面对屡次催缴无果,鸿翔公司依法行使合同解除权。然而,当纠纷进入沂南县人民法院,司法天平的倾斜令人愕然:
1、法定解除权遭强行剥夺:面对育中公司拖欠三年租金的铁证,法院竟以“维持判决稳定性”、“避免育中公司巨大损失“为由,否定鸿翔公司的法定解除权(《民法典》第563条)及合同约定的解除权(协议第11条)。
更具讽刺意味的是,法院竭力保护的育中公司自称投资不足1000万,而被牺牲的鸿翔公司却已实打实投入4.5亿!

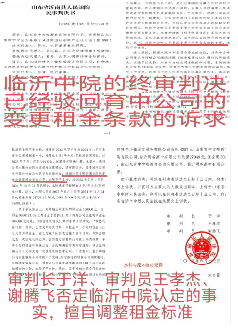
2、上级生效判决遭公然篡改:临沂中院(2023)鲁13民终7865号终审判决早已驳回育中公司变更租金条款的请求,明确要求按原合同标准执行。然而,沂南法院于洋、王孝杰、谢腾飞三位法官竟在(2024)鲁1321民初7977号判决中,擅自将2023年7月后的租金强行降回0.5元/m/天,赤裸裸地践踏了既判力原则与司法终局性。

3、违约金被肆意”腰斩”:在合同明确约定违约责任、且育中公司未申请调整的情况下,沂南法院竟然以“结合合同的履行情况、当事人的过错程度等因素,根据公平原则和诚实信用原则予以衡量,本院调整违约金为自2024年8月3日起至实际支付之日止,以应付租金为基数,按同期全国银行间同业拆借中心公布的一年期贷款市场报价利率计算”为由,将违约金调整为银行间同业拆借中心公布的一年期贷款市场报价利率,既没有事实也没有法律依据。亦与生效判决已认定“可以认定双方协商进行了部分交付,符合双方共同意思表示,故育中方略公司不能再以鸿翔公司逾期交付为由主张违约金和损失”的事实相悖。

王女士悲愤控诉:“法院强令我司承担高额违约成本,却放纵实际欠款方,这是对外企的公开掠夺!"
司法失范:刺向临沂营商环境的一把利刃
鸿翔公司的遭遇并非孤例。近年来,临沂频现“新官不理旧账”、地方保护主义干扰司法、企业产权遭侵害等负面案例,不断侵蚀着城市信誉。
当基层法院可以轻易否定上级法院的生效判决,法律的确定性与权威性便荡然无存。司法是维护社会公平正义的最后防线,更是营商环境的核心要素。最高法反复强调要"依法平等保护各类市场主体产权和合法权益”,沂南法院的判决却与之背道而驰——保护违约方、侵害守约方、无视生效裁判。如此司法生态,让企业如何相信“投资有保障"?让外商如何不担心自己会成为下一个“鸿翔公司"?
国务院《优化营商环境条例》三令五申要"保障各类市场主体依法平等使用生产要素、公平参与市场竞争、同等受到法律保护”。国家持续开展“解决拖欠企业账款专项行动”,剑指损害企业权益的顽疾。临沂基层法院的裁判逻辑,无疑是对中央保护民营企业、优化营商环境精神的公然违背。鸿翔公司4.5亿投资陷入泥潭的警钟,已为临沂营商环境敲响最高级别的警报。司法不公是比经济处罚更致命的”投资毒药”,它摧毁的是市场最珍视的规则与信任。
鸿翔公司的困境是临沂必须直面的“人设危机”。当"招商时热脸相迎,遇纠纷冷眼相待”成为外界印象,再诱人的政策也难阻资本用脚投票。唯有刮骨疗毒,彻查鸿翔公司案中涉嫌的枉法裁判,依法追究责任,重塑司法公信力;唯有以刀刃向内的决心,打破地方保护主义的桎梏,让法治真正成为营商环境的压舱石——临沂方能止血疗伤,重拾”投资热土”的金字招牌。
司法公正不应是招商引资手册里的装饰词,而是每一份判决书中不可动摇的基石。临沂能否真正领悟:保护一个鸿翔公司,就是保护干百个未来投资者的信心,答案,书写在每一次裁判的落槌声中。
据悉,因为对沂南县人民法院的“枉法裁判”不服,王女生已经向临沂市中级人民法院提起上诉,案件承办人是临沂市中级人民法院民四庭庭长王建伟。王女生希望通过媒体的报道,能够引起山东省高级人民法院、临沂市委主要领导的重视,督促临沂市中级人民法院主审法官王建伟依法公平公正地审理此案,替她讨还公道。她愿意对反映内容的真实性负责,如有不属实,愿意负法律责任,与他人无关。事件的进展,媒体也将持续关注
来源链接:https://baijiahao.baidu.com/s?id=1838155110521872666
版权声明:除注明外均收集于互联网,如有侵权请及时联系我们处理!
别人家的房子建到田中间,都不用拆。我家的关系没别人家好,无权无势,房子就被拆了。村...
信访是送上门来的群众工作,要通过信访渠道摸清群众愿望和诉求,找到工作差距和不足,举...
忆往昔激情岁月,感今朝未来可期。近日,上海市浦东新区航头镇居民王先生致函有关部门回...
云南省广南县坝美镇堂上村委会平寨小组何某文日前致函有关部门反映说,在没有召开村小组...
近日,河北省廊坊市的班女士致函有关部门反映说,在未经她本人同意,她本人也没签过任何...
近日,河北省秦皇岛市青龙县八道河镇边杖子村的村民致函有关部门,反映村主任邓某才、文...
本站讯 近日,河南省开封市尉氏县庄头镇孙庄村多名村民实名举报原村支书孙东东违规拆除村...
本站讯 近日,一起发生在吉林省榆树市检察院的实名举报事件,在社会上掀起轩然大波。退休...
本站讯 开发商没有钱居然能搞棚户区改造?建筑商没有任何建筑资质也能搞棚户区建设?住建、...
一位政协副主席,不仅把自己刚刚专科毕业的儿子安排到一家三甲医院当院长,还掌控着这家...
在辽宁海城市,提起苏纪武这个人,并不是什么大名鼎鼎多么显赫的人物,但是,他有了政协...
本站讯 众所周知,公章在法律上的作用主要是确认文件的真实性和合法性,确保文件的法律效...